Flow Design是一款由Autodesk公司开发的CFD(Computational Fluid Dynamics,计算流体动力学)软件,主要用于模拟和分析气体和液体在物体表面流动的情况,以及预测气体和液体的运动和传热。
Flow Design可以帮助工程师和设计师更好地了解产品的风阻、气动噪声、压力分布和热传导等问题。它使用一套直观易用的工具,可进行快速且准确的气动分析,以帮助用户减少制造成本、提高产品效率和性能。
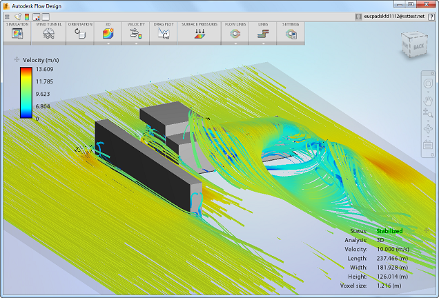
该软件支持导入多种不同文件格式的CAD模型,包括Autodesk Inventor、CATIA、NX、PTC Creo等。用户可以使用Flow Design进行可视化气动分析,例如流线图、风速分布图和压力分布图,从而更好地理解气流和液流的动力学。
总的来说,Flow Design是一个强大而易于使用的工具,可以帮助工程师和设计师快速评估气动性能,优化产品设计并减少制造成本。




声明:本站所有文章,如无特殊说明或标注,均为本站原创发布。任何个人或组织,在未征得本站同意时,禁止复制、盗用、采集、发布本站内容到任何网站、书籍等各类媒体平台。如若本站内容侵犯了原著者的合法权益,可联系我们进行处理。



评论(0)